ESP32-C3-MINI-1 : WiFi + BLE5.0 모듈

ESP32-C3 Mini 모듈은 ESP32-C3칩이 내장된 초소형 모듈입니다. WiFi+BLE5.0 콤보 모듈이며, 160Mhz의 RISC-V MCU를 탑재하였고, FreeRTOS, 아두이노를 지원합니다.
Datasheet 및 개발 환경 다운로드
개발환경/SDK 다운로드
https://docs.espressif.com/projects/esp-idf/en/latest/esp32c3/get-started/index.html
Get Started - ESP32-C3 - — ESP-IDF Programming Guide latest documentation
Flash the binaries that you just built (bootloader.bin, partition-table.bin and hello_world.bin) onto your ESP32-C3 board by running: You can also change the flasher baud rate by replacing BAUD with the baud rate you need. The default baud rate is 460800.
docs.espressif.com
ESP32-C3-DevKitM-1 - ESP32-C3 - — ESP-IDF Programming Guide latest documentation
This section provides a brief introduction of ESP32-C3-DevKitM-1, instructions on how to do the initial hardware setup and how to flash firmware onto it. Contents and Packaging
docs.espressif.com
WiFi - 2.4Ghz 802.11b/g/n
ESP32-C3 의 Wifi 2.4Ghz 와 BLE 5.0 long range 2MPhy를 지원하는 콤보 모듈 입니다.
WiFi는 HT20, HT40을 지원하며, WMM, A-MPDU, A-MSDU, Immediate Block ACK, TXOP, TSF를 지원한다.
Station, Soft AP, Station + SoftAP동시 모드를 지원한다.
802.11 mc FTM을 지원합니다. FTM 은 Fine Timing Measurement라는 프로토콜로, 실내에서 미터 단위의 정확한 기기 위치 정보를 파악하기 위한 프로토콜이다.
www.wi-fi.org/ko/news-events/newsroom/wi-fi-certified-location-wi-fi
BLE 5.0 2MPhy
BLE 5.0, BLE Mesh를 지원하면, Advertising Extension 과 2Mphy를 지원합니다.
• Bluetooth LE: Bluetooth 5, Bluetooth mesh
• Speed: 125 Kbps, 500 Kbps, 1 Mbps, 2 Mbps
• Advertising extensions
• Multiple advertisement sets
• Channel selection algorithm #2
MCU core, Memory, 보안기능
ESP32-C3의 MCU core는 RISC-V라는 open source기반 코어입니다. 최근 주요 MCU업체에서 ARM의 대안으로 많이 채택되고 있는 코아로, 안정성이 상당히 높은 제품으로, single core, 160Mhz를 지원합니다.
내장 SPI-Flash는 칩자체 내장으로 4MB를 지원합니다.
SRAM은 400KB로 ESP8266에 비하여 2배이상 증가 하였습니다.
보안기능으로는 ESP8266 에 없던 다양한 보안기능이 내장되어 있습니다. ESP32-C3는 기존 ESP32보다 더 강력한 보안기능을 제공합니다.
• ESP32-C3FH4 or ESP32-C3FN4 embedded, 32- bit RISC-V single-core processor, up to 160 MHz
• 4 MB embedded flash
• 384 KB ROM
• 400 KB SRAM (16 KB for cache)
• 8 KB SRAM in RTC
Interface, 기타 하드웨어, 보안 사양
Interface는 GPIO, SPI, UART, I2C, PWM, ADC를 지원한다. CAN통신의 일종인 TWAI도 지원합니다.
특히, ESP32-C3는 USB를 지원합니다. USB serial, JTAG이 내장되어 있습니다.
칩 자체에 온도센서를 내장하고 있어, 칩의 온도 값을 읽을 수 있습니다.
모듈의 동작 전압은 3.0 ~ 3.6V 입니다.
동작 온도는 -40~85도 기본 형과, -40~105도 형이 있고, 가격차이가 있습니다.



ESP32-C3-MINI-1U : 외장 안테나형 모듈
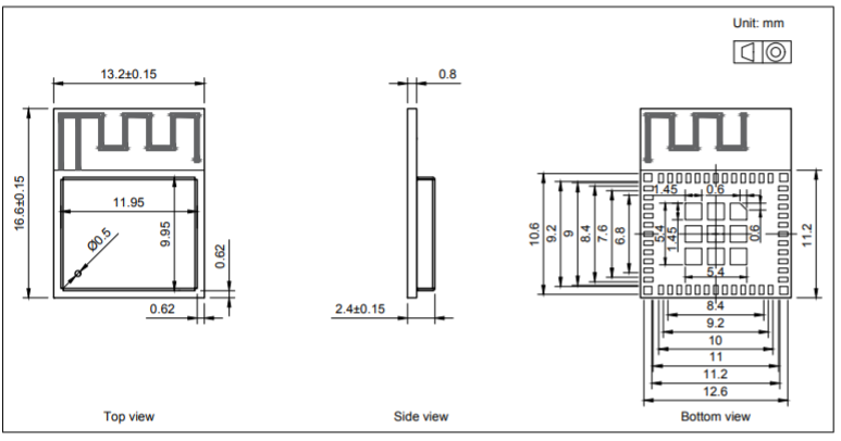
ESP32-C3-MINI-1U는 ESP32-C3-MINI-1의 외장형 안테나 모듈입니다. 안테나 커넥터가 U.Fl이 아닌 소형 MHF3 형입니다. 제품의 PCB상 레이아웃이 동일하여 동일 PCB에서 호환 가능합니다.


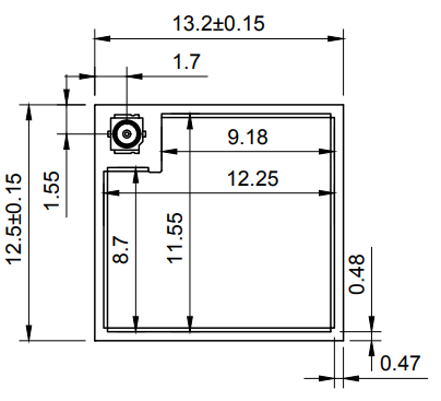
MFH3 안테나 커넥터
Bootstrap 핀 처리
GPIO8, GPIO9, GPIO10이 Boot strap 핀입니다.
GPIO9이 기존의 GPIO0(ESP8266)과 같은 flash다운로드를 위한 핀입니다.
GPIO2는 Pull up을 유지하라고 되어 있습니다.

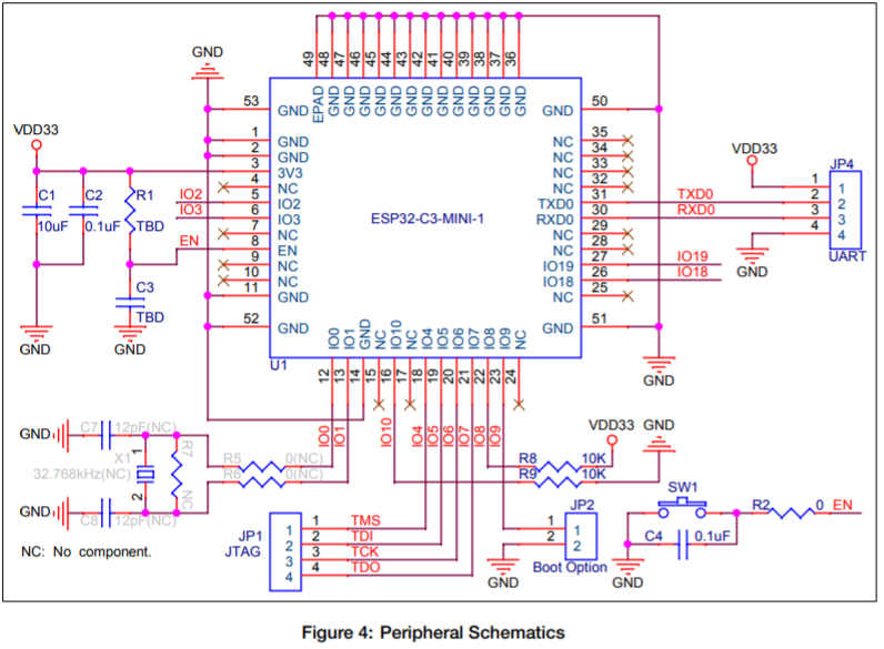
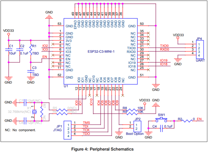
참고 회로도



지원하지 않는 기능
1. ULP를 지원하지 않습니다. 즉, Deep sleep에서 I2C로 센서를 모니터링하는 기능이 없습니다. 다만, Deep sleep 과 Timer, GPIO wake up은 지원합니다.
2. DAC, SDIO를 지원하지 않습니다. ADC, SPI는 지원합니다.
3. 외부 SRAM확장을 지원하지 않습니다.
문의 : ESPRESSIF 한국 공식 총판

주식회사 아이디케이 테크놀러지
www.idktech.co.kr
Email 문의 :
info@idktech.co.kr
샘플 구매
https://smartstore.naver.com/espressif/products/5881639534
esp32,wifi모듈,ble모듈 : ESPRESSIF
esp32,esp32-wroom-32e,wifi모둘
smartstore.naver.com
'ESPRESSIF' 카테고리의 다른 글
| ESP32-C6: Wi-Fi 6 + Bluetooth 5 (LE) SoC (0) | 2021.06.11 |
|---|---|
| ESP32-S2, HMI - LCD + GUI 개발 키트 (0) | 2021.03.20 |
| ESP32-S2-Kaluga-1 개발보드 : LCD, Touch, 카메라, 오디오 (0) | 2021.02.07 |
| ESP-EYE : ESP32를 이용한 카메라 개발 보드 (0) | 2021.02.07 |
| ESP32 Ethernet + PoE(Power over Ethernet) Kit Version 1.2 (0) | 2021.02.07 |








