ESP32-S2 칩 내부 메모리 사양
ESPRESSIF2022. 5. 3. 12:10
ESP32-S2 칩 내부 메모리
ESP32-S2는 아래와 같은 내부 메모리 사양이 있습니다.

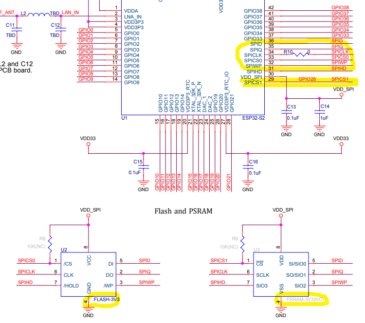
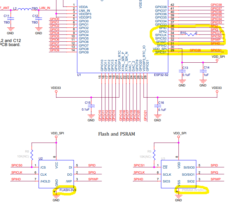
내부 메모리가 내부에서 연결된 핀은 아래와 같습니다.
아래 핀들은 외부에서 사용이 불가 합니다.
내부 Flash 연결 ESP32-S2FH2, FH4 -- 아래 6핀 사용 불가
– CS# = SPICS0
– DI = SPID
– DO = SPIQ
– CLK = SPICLK
– WP# = SPIWP
– HOLD# = SPIHD
내부 PSRAM연결 (ESP32-S2FN4R2, ESP32-S2R2) -- 추가로 GPIO26을 사용 못함
– CE# = SPICS1 (GPIO26, IC핀 29번)
– SI/SIO0 = SPID
– SO/SIO1 = SPIQ
– SCLK = SPICLK
– SIO2 = SPIWP
– SIO3 = SPIHD

ESP32-S2 (메모리 내장 안된 칩)에 외부 Flash 사용시
동일한 핀을 사용하여 외부에 연결 하면 됩니다.

ESP32-S2 관련 Datasheet
https://www.espressif.com/sites/default/files/documentation/esp32-s2_datasheet_en.pdf
문의 : Espressif 한국 공식 대리점
주식회사 아이디케이 테크놀로지
info@idktech.co.kr

'ESPRESSIF' 카테고리의 다른 글
| ESPRESSIF Y2022 Embedded world presentation (0) | 2022.07.07 |
|---|---|
| ESP32, ESP8266 펌웨어 자동 다운로드 (Flow control) (0) | 2022.05.11 |
| ESP32-S3-WROOM-1 / 1U 모듈 소개 (0) | 2022.05.03 |
| ESP32-WROOM + ESP32-WROVER co-layout 방안 (0) | 2022.04.28 |
| ESP32 메모리 (RAM)관련 내용 (0) | 2022.04.27 |








