ESP32 전원 타이밍 고려사항 (중요)
ESPRESSIF2023. 10. 24. 10:35
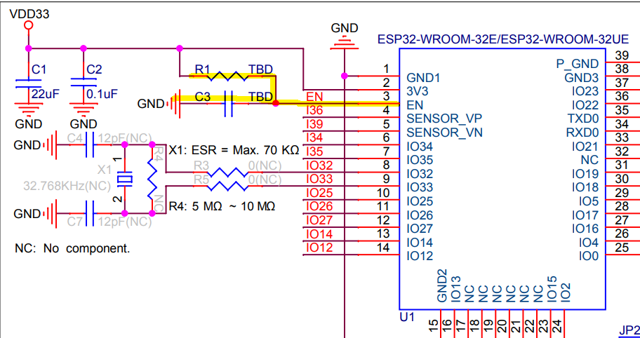
핵심은 VDD3.3이 안정화가 된 이후에 EN핀(Chip_PU)가 라이징이 되는 것입니다.
이를 위하여 EN핀에 R/C delay회로를 추가 합니다.
RC delay 값은 10k / 1uF를 기본으로 하나, 실제 설계에 따라서 시험하여 적절한 값을 사용해야 합니다.
만약, VDD3.3이 안정화 되기전 EN핀이 먼저 올라가거나 혹은 VDD3.3이 올라가다가 내려가는(불안정) 동작을 할 경우 부팅에 실패하게 되고, 최악의 경우 부팅을 계속 시도하는 무한 Loop에 빠질수도 있습니다.
이 부분은 Bootstrap핀과도 연관되므로 꼭 검증 해야 합니다.
자료 : Chip Power-up and Reset 부분 참고
https://www.espressif.com/sites/default/files/documentation/esp32_datasheet_en.pdf



'ESPRESSIF' 카테고리의 다른 글
| ESP32-S3 개발보드 모음 (0) | 2023.10.26 |
|---|---|
| ESP32-C6-WROOM-1 / 1U 모듈 소개 (0) | 2023.10.26 |
| Flash erase 하는 방법 (0) | 2023.09.08 |
| ESP32-S3 PSRAM 옵션 호환성 확인 (0) | 2023.06.13 |
| ESP32-S3-MINI-1 / 1U 제품 소개 (0) | 2023.04.22 |








